2月14日,教育部、财政部、国家发展改革委公布第二轮“双一流”建设高校及建设学科名单,我校畜牧学学科入选“双一流”建设名单。
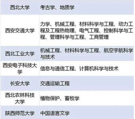
根据首轮监测数据和成效评价,三部委依据党中央、国务院确定的“十四五”期间国家战略急需领域,按照“总体稳定,优化调整”的原则,经过“双一流”建设专家委员会研究,以需求为导向、以学科为基础、以比选为手段,确定了新一轮建设高校及学科范围。新一轮公布的名单共有建设高校147所。建设学科中数学、物理、化学、生物学等基础学科布局59个、工程类学科180个、哲学社会科学学科92个。陕西省8所高校、20个学科入选。我校植物保护、畜牧学2个学科成功入选。


陕西省入选名单
三部委在《关于公布第二轮“双一流”建设高校及建设学科名单的通知》中要求,各单位要全面贯彻习近平总书记系列重要讲话精神和中央人才工作会议精神,按照党中央、国务院关于“双一流”建设的决策部署,坚持以马克思主义为指导,坚持社会主义办学方向,坚持中国特色社会主义教育发展道路,全面加强党对高校的领导,立足新发展阶段、贯彻新发展理念、服务构建新发展格局,落实立德树人根本任务,突出“双一流”建设培养一流人才、服务国家战略需求、争创世界一流的导向,深化体制机制改革,不断提高建设水平,更好地为高等教育内涵式发展发挥引领作用,为建设世界重要人才中心和创新高地提供有力支撑。